看病将有重大变化!这些报销比例改变了
看病贵,看病难一直是当下困扰百姓们就医的重点问题,但值得欣慰的是国家对民生关注问题非常重视。正如今年1月1日起正式实施的《南昌市城镇职工基本医疗保险管理办法》新增14种门诊特殊慢性病年度最高支付限额也调高了。
让我们来看看南大附属三三四医院在慢病政策中的变化!
门诊特殊慢病病种增加,限额还提高了!!
《南昌市城镇职工基本医疗保险管理办法》中,较原来增加了14种门诊特殊慢性病,达到了33种;年度最高支付限额也调高了,最高达到了50万元。具体如下:


关于门诊特殊慢病报销比例:
为方便患门诊特殊慢性病的参保职工就医购药,《办法》将门诊特殊慢性病就医医院从原来的三级医疗机构覆盖到了一、二、三级医疗机构。在南大附属三三四医院(三级定点医院)的报销比例,具体如下:

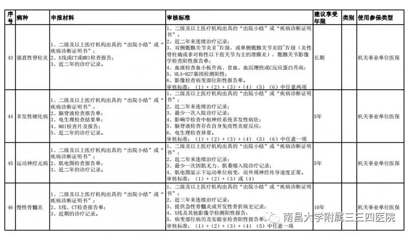
常见慢性病的申报材料及审核标准:















南大附属三三四医院已实现异地医保结算:
现在,随着异地就医住院医疗费用直接结算的政策实施,老百姓们看病就更加方便了。
早在2017年10月,南大附属三三四医院医保结算系统与江西异地医保结算平台和全国异地医保结算平台实现互联互通。实现了跨地区、跨省异地就医直接结算直报,也就是说全国各地的职工医保、城乡居民医保参保患者在南大附属三三四医院均可享受出院即报,省去了回参保地报销的烦琐,且报销比例仅比参保地低10%。
(每天在门诊常常遇到患者问,“医生,我社保在老家的,在这里住院可以报销吗?需要走什么流程?”细心的小编已经为你们整理好,拿走不谢哦:)
流程如下:
